| নং | শিরোনাম | সেবার ধাপ | কার্যকলাপ |
|---|---|---|---|
| | |||
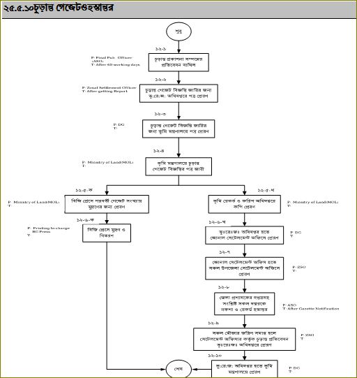
| ১ | 10 চূড়ান্ত গেজেটওহস্তান্তর | দেখুন | |
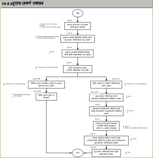
| ২ | 9 চূড়ান্ত রেকর্ড হস্তান্তর | দেখুন | |
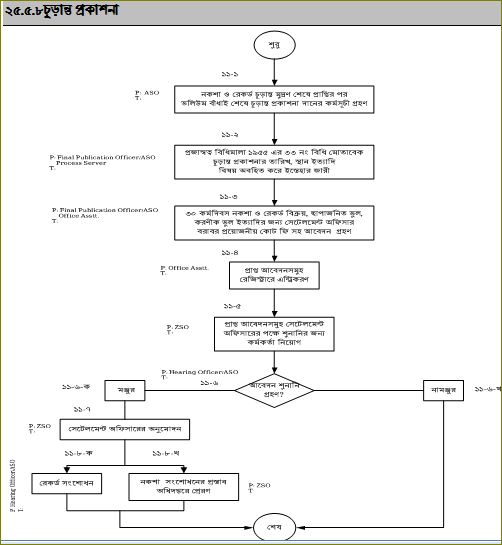
| ৩ | 8 চূড়ান্ত প্রকাশনা | দেখুন | |
| ৪ | 7 আপীল মামলা শুনানি: | দেখুন | |
| ৫ | 6 আপত্তি মামলা শুনানি: | দেখুন | |
| ৬ | 5 খসড়া প্রকাশনা ও আপত্তি মামলা দায়ের: | দেখুন | |
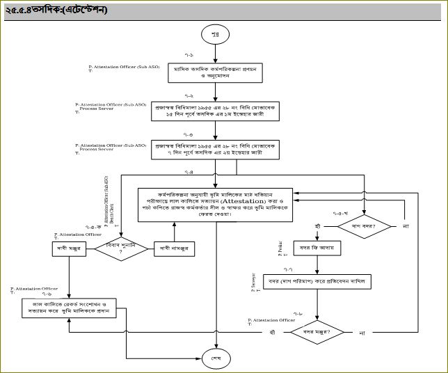
| ৭ | 4 তসদিক:(এটেস্টেশন) | দেখুন | |
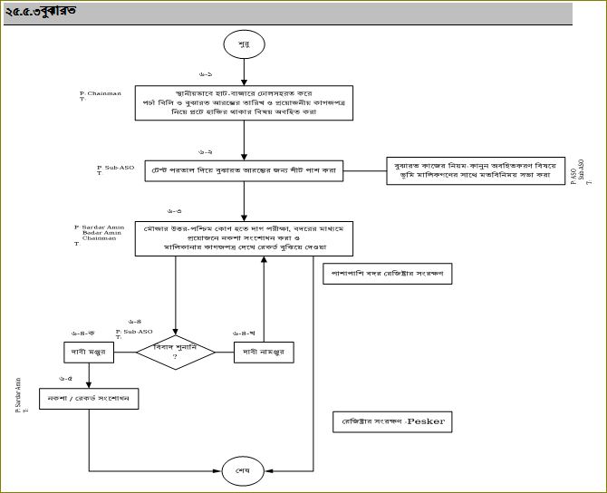
| ৮ | 3 বুঝারত | দেখুন | |
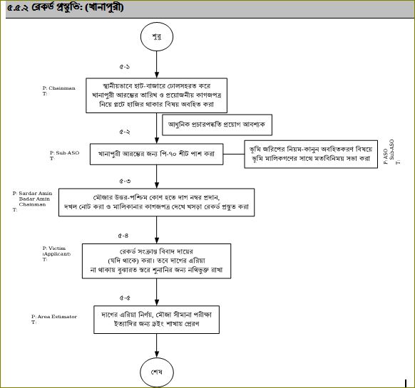
| ৯ | 2 রেকর্ড প্রস্তুতি: (খানাপুরী) | দেখুন | |
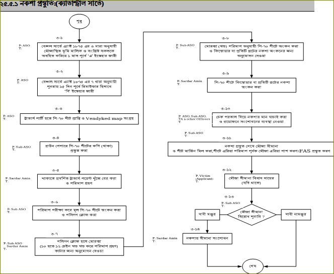
| ১০ | নকশা প্রস্তুতি:(ক্যাডাস্ট্রাল সার্ভে) | দেখুন |